为认真贯彻落实学校关于2024年文明安全纪律教育月的通知的相关要求,增强大学生责任意识,规范广大学生言行举止,增强纪律观念、安全防范意识,帮助同学们养成良好的学习和行为习惯,形成良好的校风、学风、班风,促进和谐校园建设。根据我院实际情况,特制定《经济贸易学院2024年文明安全纪律教育月实施方案》,于2024年3月11日至2024年4月15日开展以“讲文明树新风,守纪律促和谐”为主题的文明安全纪律教育月活动。
一、教育主题
讲文明树新风,守纪律促和谐
二、总体安排
分为工作部署、宣传动员、检查落实、总结表彰四个阶段。
(一)工作部署阶段(3月11日-3月15日)
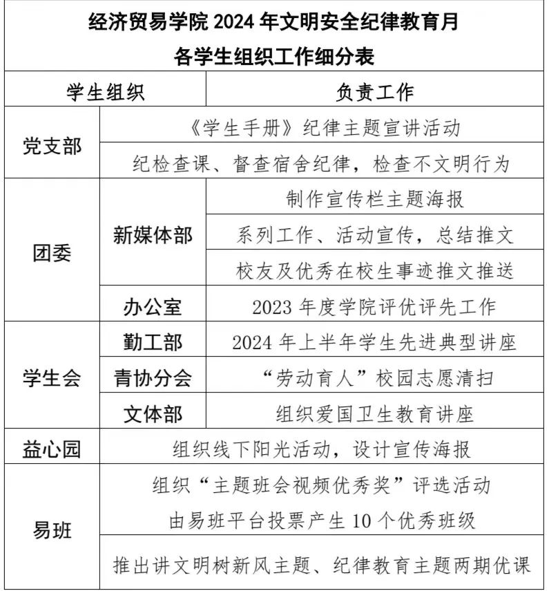
学院学工办根据学校统一部署要求,召开教育月骨干动员会,对本次文明安全纪律教育月进行动员以及工作部署。统筹部署教育月主要工作,协调有关事宜,制定活动方案,各学生组织、各班级认真落实。详情参照经济贸易学院2024年文明安全纪律教育月各学生组织工作细分表。

(二)宣传动员阶段(3月16日-3月22日)
学院学生工作办公室前期召开线下会议,对本次文明安全纪律教育月进行动员以及工作部署。
各班级、各学生组织应做好以下工作:
1.学院通过各学生组织进行广泛动员宣传,通过公众号、网站等多种宣传教育媒介,创新宣传形式,增强宣传实效广泛宣传、层层发动,深入宣传文明纪律教育月活动,加强思想道德和精神文明建设,使全体师生认清这次教育活动的重要性和必要性,营造良好的活动氛围,学院团委出一期“讲文明树新风,守纪律促和谐”主题的海报。各学生组织根据本组织活动方案出一期推文,突出宣传先进典型个人、集体,落实教育月活动主题。
2.各班级召开“讲文明树新风,守纪律促和谐”主题班会,做好学生文明养成和遵纪守法教育,并开展“主题班会视频优秀奖”评选活动,由易班平台投票产生10个优秀班级。
3.学院辅导员、班主任组织各班级开展国家安全教育和公共安全教育,包括开展防防范诈骗、溺水、欺凌、暴力、毒品、酗酒、性侵害、网络沉迷,以及交通安全、消防安全、防震减灾、食品和药品安全、网络安全、卫生防疫、心理健康、实验室及危险化学品管控等安全专题教育,各班班级负责人总结各专题的材料(文字+图片),汇总后发到辅导员处。
4.学院组织辅导员、班主任和学生骨干(学生党支部纪检小组)开展在课堂考勤查课以及教学楼区域不雅着装、抽烟、上课迟到、缺勤、带早餐进教室等行为的检查活动。同时组织工作人员对宿舍违规使用大功率或违禁电器、管制刀具、饲养宠物及其他违纪行为进行严格检查、通报,并对学生加强教育。开展文明宿舍评比活动,营造积极向上的学习、生活氛围。
5.举行学院优秀学生典型宣讲会、“国家三金”获奖代表宣讲会、“校两优一先”和“十大校园之星”代表向广大同学介绍学习经验,发挥学生典型在同学群体中的示范引领作用。
6.易班优课推出讲文明树新风主题、纪律教育主题两期优课。
7.党支部组织学生代表开展《学生手册》纪律主题宣讲活动,重点宣讲《高校学生行为准则》、《课堂纪律》、《学生考勤办法》、《学生平时成绩评定办法》、《学生纪律处分规定》《学生宿舍管理规定》等篇章。
8.四会校区根据学院总体安排,结合实际情况,开展相应活动。
(三)检查落实阶段(3月23日-4月7日)
1.学工办组织召开系列学生座谈会,深入了解学生思想动态,积极反馈学生对教育月提出的意见和建议。
2.学工办组织学生骨干抽查学院教学楼不文明现象的检查和宿舍安全用电等违纪行为大检查开展情况。
3.学院领导每周深入开展不少于2次的课堂纪律检查,督促教师履职尽责,落实上课不迟到,教室内不玩手机、不带早餐、文明着装等要求。
4.各班级生活委员实施班级互查,对宿舍违规使用大功率电器及其他违纪行为进行严格检查,并加强教育。
5.各班级、学生会积极开展“劳动育人”校园志愿服务活动,对宿舍、教室、饭堂、校道卫生死角开展清扫活动,创建文明、整洁、优美的校园环境。
6.学院统计周日晚上至周四晚上,学生的在宿情况,次日报到学生处。
7.团委组织爱国卫生教育讲座,针对肺结核、艾滋病等传染病防治知识进行宣传教育。
8.各学生组织根据工作安排表开展相关工作。
(四)总结表彰阶段(4月8日-4月15日)
1.学校以教育月活动为契机,不断强化学生行为规范,更好营造校风学风,创建和谐校园。
2.各辅导员、各班级做好开展主题班会、座谈会、经验交流总结会,对教育月活动进行认真总结,同时对存在的问题进行梳理,有针对性地进行整改。
3.学院开展典范评选活动,对在活动中涌现的先进个人和优秀集体进行评选和推荐,并将材料报送学生处进行表彰。
4.学院各学生组织、各班级出一期活动总结推文,通过海报、QQ、微信、微博、网站等对教育月活动成果做总结宣传。
三、活动要求
(一)加强教育实效,确保任务落实
要高度重视文明安全纪律教育月工作,紧紧围绕学院重点工作,努力解决实际问题。4月8日上午下班前提交书面总结和表彰名单材料报学院辅导员,各班学生提交个人学习心得到学院辅导员。
(二)加强学生的自我教育与管理
充分发挥党员、团员、学生骨干及优秀学生在文明安全纪律教育活动中的传帮带的作用。
(三)加大宣传力度,树立良好风貌
学院通过微信群、QQ群、微博、海报等形式,加大宣良好精神风貌。
希望广大同学能够积极参与文明安全纪律教育月活动,为创建文明校园贡献自己的力量。