2023年4月14日,首届国际经贸数字化产教发展论坛在海南大学隆重召开,本次论坛由中国对外贸易经济合作企业协会跨境电子商务工作委员会、全国电子商务数字教育发展联盟跨境电商工作委员会主办,指导单位是中国对外贸易经济合作企业协会、全国电子商务数字教育发展联盟,由海南大学承办。
论坛主题为,贯彻国务院办公厅《关于加快发展外贸新业态新模式的意见》,落实教育部办公厅、工业和信息化部办公厅《关于印发<现代产业学院建设指南(试行)>的通知》精神,探讨后疫情时代院校跨境电子商务专业建设路径。商务部、海南省商务厅、主办单位相关领导,全国高校电子商务类、营销类、国际贸易类、语言类院系负责人、专业带头人,国际经贸、对外交流领域的资深专家、企业代表等300余人齐聚一堂,共谋发展。
论坛上,专题发布了《高等院校跨境电商专业综合竞争力分析报告》(以下简称《报告》)。《报告》通过对开设跨境电子商务专业的本科高校和职业高校进行研究,建立跨境电商人才培养院校竞争力指标体系,从专业建设、师资团队、学生培养、实践应用、创新发展等方面,深入研究跨境电商人才培养的关键因素,为院校跨境电商专业建设和人才培养提供意见参考。《报告》分析指出,根据海关数据显示,2022年我国跨境电商进出口2.11万亿元,增长9.8%。随着产业规模的增长,跨境电商人才缺口日益增大,企业对人才的需求更加急迫。跨境电商的国际化属性,使得专业人才培养门槛更高。跨境电商具有买卖全球的属性,对于跨境电商人才的培养也就提出了更高的要求,需要加大在语言、文化、法律、财税等方面的国际化培养力度。
《报告》构建了本科跨境电子商务专业综合竞争力指标体系,设置了专业建设、师资团队、学生培养、特色创新等4项一级指标;专业建设基础、人才培养方案设计、课程建设、教学团队建设等12项二级指标;已有专业基础、专业培养目标与专业契合度、能力素质要求、人才培养模式、国际化特色等24项三级指标。
图1 本科跨境电子商务专业综合竞争力评价指标体系
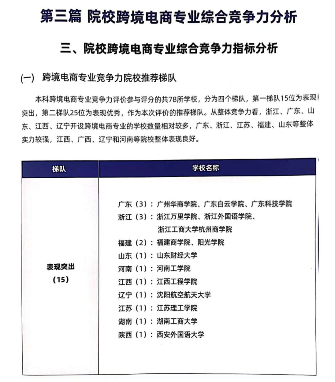
目前,全国开设跨境电子商务专业的本科高校共78所,开设该专业的高职院校有300余所,覆盖28个省市自治区。其中,广东省开设跨境电子商务专业有本科高校7所和高职院校42所。经综合评价,参与本科跨境电商专业竞争力评分的78所高校,根据评分划分为四个梯队,第一梯队15所高校为表现突出,第二梯队25所高校为表现优秀,作为本次评价的推荐梯队。广东省跨境电子商务专业表现突出的本科院校共3所,广州华商学院经济贸易学院的跨境电子商务专业荣登榜单,因专业竞争力表现突出,进入第一梯队!
论坛发布的《高等院校跨境电商专业综合竞争力分析报告》,由教育部国家对外开放研究院依据本科跨境电子商务专业综合竞争力指标体系对全国本科高校的跨境电子商务专业综合评价形成。评价结果具有专业性、权威性、客观性,是对全国跨境电子商务专业的一次全面检阅,对高校跨境电商专业的发展具有重要的指导意义。论坛聚焦国家发展战略下跨境电商人才培养的环境变化、产业发展与企业需求,拓宽了经济贸易学院提升专业竞争力、布局产业学院建设的思路,为深度产教融合、打造育人特色提供了有益借鉴。
图2 本科跨境电子商务专业综合竞争力评价第一梯队
经济贸易学院跨境电子商务专业自创办以来,在校院领导的悉心关怀和大力支持下,专业全体师生戮力同心、奋楫笃行,在专业建设、师资团队、学生培养、实践应用、创新发展等方面取得长足发展,收获了诸多成果,办学实力日益增强。经济贸易学院跨境电子商务专业进入全国同类专业第一梯队是对以往建设成绩的肯定与认可,更是迈向未来高质量发展的新起点,专业全体师生将再接再厉,赓续奋斗、续写辉煌。